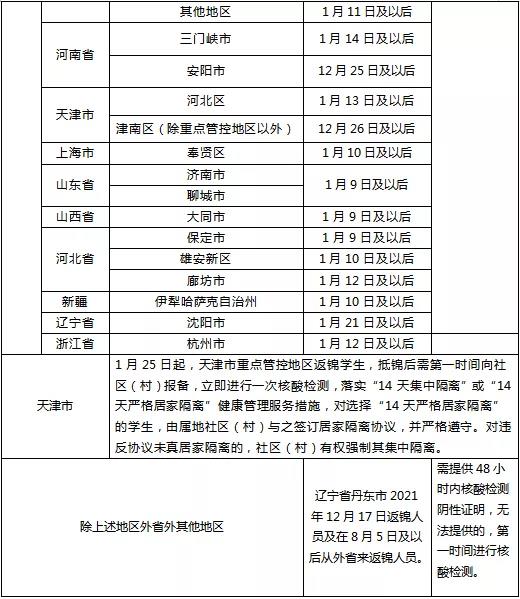
春运期间返乡之际,恰好遇上北京疫情出现向外扩散的情况,锦州疾控所给出的这份管控清单当中,隐藏着数量众多的、你未曾留意到的细节。
重点管控地区一天新增三个
在2022年1月29日,锦州市疾控中心通报里将三个地区标红,浙江杭州市拱墅区在通报表中出现了两次,北京大兴区西红门镇于当天被列入重点管控名单,工作人员要在夜里核对从这些地方来锦州的人员信息,在同一天,河南许昌禹州市和郑州市金水区被移出重点管控名单,这表明当地连续14天没有新发病例,锦州火车站的查验人员称,每天经手的行程码截图超过两千张,红码和黄码会被直接引导到临时隔离点。
报备不是打个电话那么简单
社区网格员在接到报备信息之后,需于半小时之内完成健康码截图予以存档,还要去完成进行程核验以及把核酸日期进行比对。锦州古塔区有一个社区书记讲,在1月份的时候,他们处理过一例从北京丰台区返回的货运司机,这个货运司机的行程轨迹涉及到了三个农贸市场,最终判定需要居家施行健康监测14天。依照要求,瞒报行程而致使传播后果出现的会被依法追究责任,在2021年辽宁存在两起类似相关案例,当事人被依法予以行政拘留。
核酸证明的时效卡得非常死
锦州市医院住院部规定,患者需持有有效的核酸检测阴性证明才可进入,这里“有效”正常是指48小时以内 ,陪护人员同样得核酸阴性方可进入病区 ,并且原则上若非必要则不安排陪护。2022年1月中旬 ,锦州某三甲医院出现过家属拿着一周前的核酸报告前来陪护 ,结果被护士站直接阻拦在外的情形。发热门诊的医生表示 ,夜诊时间段常常会有患者因为干咳前来就诊 ,这些人在等待核酸结果期间只能在留观室分开就座。
疫苗加强针接种点排队常态化
锦州市疾病预防控制中心向完成全程接种已满六个月的市民提议,尽快去打加强针。凌河区某社区卫生服务中心的登记表表明,从1月20日至28日,每日接种加强针的人数均超过150人,其中四成是春节打算返乡的人员。工作人员讲,好多人上午从沈阳乘坐火车归来,下午便直接拖着行李箱过来打针。与此同时,流感疫苗的接种数量相较于往年增长了三成,社区医生在告知时都会着重强调,新冠疫苗与流感疫苗需间隔14天以上。
商场测温机前仍然有人不戴口罩
每天,锦州万达广场入口处的自动测温设备抓拍到约80张未能正确佩戴口罩的图像,其中大多是成年人将口罩拉至下巴处。商场保安表示,每隔十分钟他们便要提醒一次,有些人会即刻戴好,也有人径直走开。公交车上,驾驶员会待乘客扫码显示绿码后才启动车辆,1月28日,一位老年乘客因手机无法扫码,驾驶员拿出自己的手机帮其代查行程卡。锦州疾控着重强调一米线和分餐制,然而部分小餐馆在就餐高峰期仍会拼桌。
发热门诊的夜间排班没断过
关于锦州医科大学附属第一医院,发热门诊发布了2022年1月的排班表,其中表明夜班医生每组在岗时长为12小时,且接诊量在凌晨1点至3点会呈现出小高峰。在就诊记录当中,存在从北京海淀区归来的学生,因咽痛自行服用头孢三日未获缓解,于凌晨4点前来进行核酸检查。医生称不提倡带病上班,然而却有企业员工发烧至38度仍执意前来开会,直至同事举报后才前往就诊。网上预约挂号系统于早8点投放号源,呼吸科专家号通常在两分钟内便会被抢光。
春运期间,你搭乘过火车、大巴或者飞机吗?候车厅之中,戴口罩的人占据几成呢?欢迎于评论区去分享你所瞧见的真实情形,还请将这份实用的防疫提醒转发给即将要回家的亲友哟。




