对疫情风险区进行科学划分,乃是达成精准防控的核心关键,这与防控资源的有效投放以及民众生活的平衡存在关联,怎么样才能够做到既迅速阻断传播又不搞“一刀切”,这需要一套清晰且可操作的标准喽。
分级分类原则的内涵
注重常态下监测预警以及疫苗接种,此为“预防为主”所着重强调的内容。意味着医疗救治体系跟公共卫生网络要协同运行,这是“防治结合”的内涵。防控工作的基础由这两个原则共同构建而成。
“按照相关法律规定以及科学准则”,此要求意味着所有决策都得有相应法律作为依据、且凭借一定根据方可施行。“依据不同等级以及类别划分”这一情况而言,它属于具体的操作指南范畴,为此要求依据疫情实际所造成的影响范围状况,针对各异区域实施各有差异的管理举措之举,以此防止资源出现浪费现象以及社会陷入停摆境地。
风险区划定的核心标准
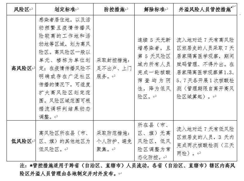
划定风险区并非随意而为,其核心依据乃是社区传播风险的高低情况。高风险区一般是指感染者居住之地以及其高频次活动的场所所在之处。当传播链条含混不清或者已经出现多代病例之时,其范围就会适当加大。
与之相对应,要是病例传播风险处于较低水平,密接者已经得到管控,经过研判不存在社区传播风险的情况,那么就可以不划分风险区域。这样的做法避免了因为个别病例致使整个区域出现过度紧张的状况,体现出精准施策这一要点。
高风险区的具体管理措施
存在高风险的区域施行“区域封闭与此同时足不出户这般的举措”,一般来讲会采用安装门磁以及24小时不间断值守等办法来保证人员不存在外流的状况呀,要是确实有需要外出就医等特殊的情形,那就需要由社区来安排专门的车辆,实施闭环管理哟。
区内的每一个人员,每天进行健康监测然后报告,核酸检测是由专业的人员上门去采样,产生的生活垃圾按照医疗废物的处理方式来处理,这些措施的作用是要将病毒在封闭区域之内的传播链条完全切断。
高风险区的降级与解除
存在这样一种判定过程,即高风险区要实现降级,是存在明确的量化指标的,这个指标是连续5天没有新增感染者,并且在统计周期到达第5天时全面展开的核酸筛查结果全部呈现为阴性,此外在解除管控的前24小时之内,还必须完成一次全员核酸检测。
在那段时期之内,要是发觉出现了刚刚患上病的人,经过对于风险的仔细研究判断,能够依照“一个区域一个应对策略”的准则来延长封闭管控的时间。这样一种处在不断变化中的调整体制,既达成了保证安全的目的,又避免了出现管理过于生硬死板的情况,切实保障了封闭管控的措施有着清晰明确的结束途径。
低风险区的防控要点
低风险区域可不是“零风险”状态,其关键要点在于防范疫情出现输入的情况以及防止疫情向外扩散。在这个区域范围之内提倡没有必要的话就不要离开本区域,要是需要跨越市界进行流动,那就必须持有48小时之内核酸检测呈阴性的证明。
社区得将必要的核酸检测妥善组织起来,去设置能够提供便利的采样点,以此来防止出现聚集的情况。与此同时,还要把宣传工作切实做好,从而引导居民积极主动地配合进行协查。医院以及疾控机构需要给予专业方面的支持,以此保证能够做到早发现、早处置。
人员配备与工作保障
要开展防控工作,这是需要有足够人力去支撑的,方案规定,对于高风险区域工作人员配备方面,要按照不低于此区域居民数量十分之一的这样一种比例来进行安排,省市的干部能够下沉下去对此施以支援,以此不断地强化基层相关力量。
全体员工都必须完成完整的疫苗注射流程,同时要经历严格的培训过程。处于高风险区域的工作人员要实施封闭性管理措施,工作结束之后还得以5天的时间进行居家健康状态的连续监测呀。此情形既是针对工作人员所采取的一种保护举措,同样也是对社区安全予以负责的体现呢。
达成常态化精准防控之举,关键聚焦于快速的响应动作以及动态的调整行为。您持有怎样的观点、在您所处的社区范畴之内,若要达成风险区域划分的那种“快”以及“准”的状态条件,最为迫切需要强化的是哪一个方面的能力或者准备事项呢?欢迎于评论区域之内分享您的相关看法内容。


